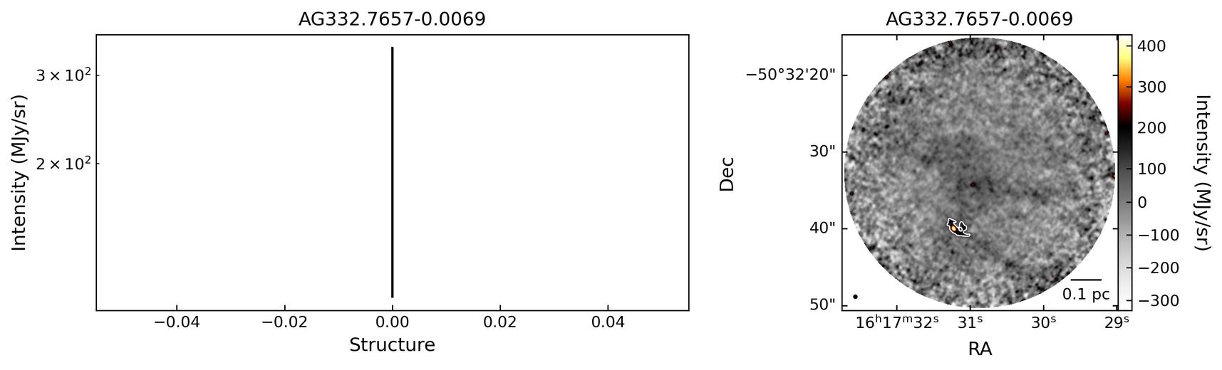
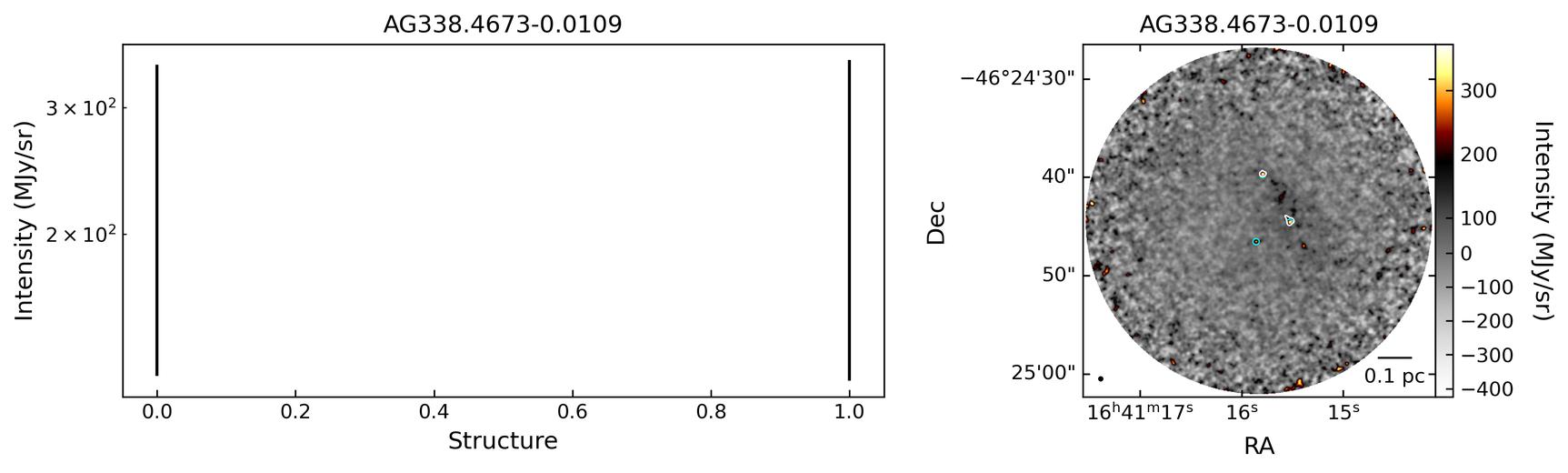
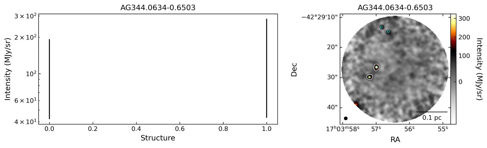
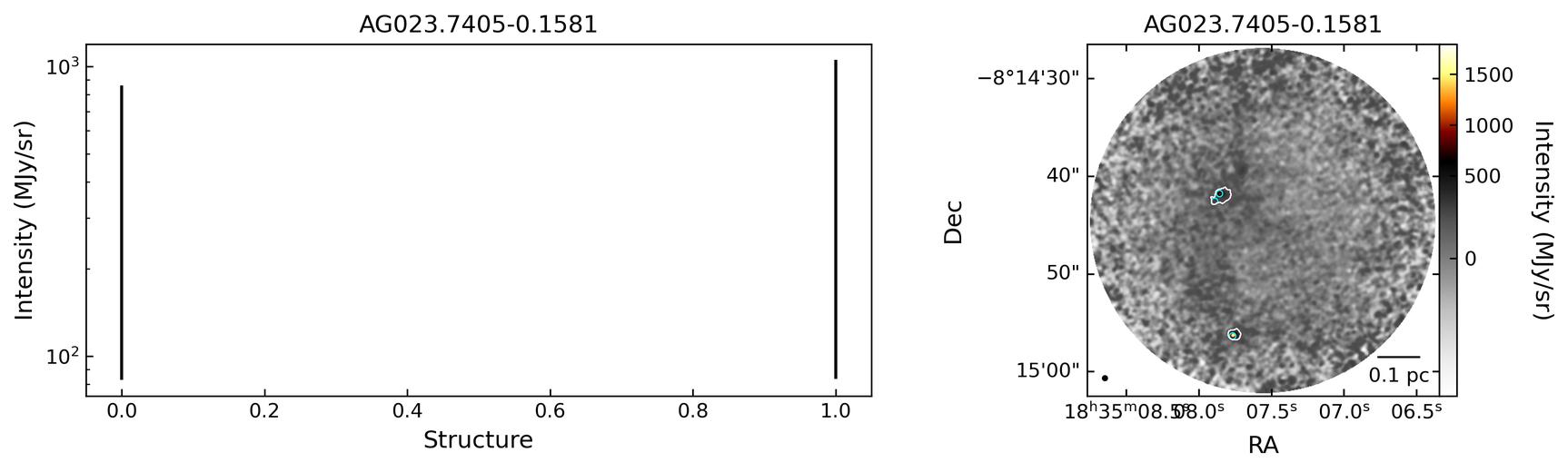
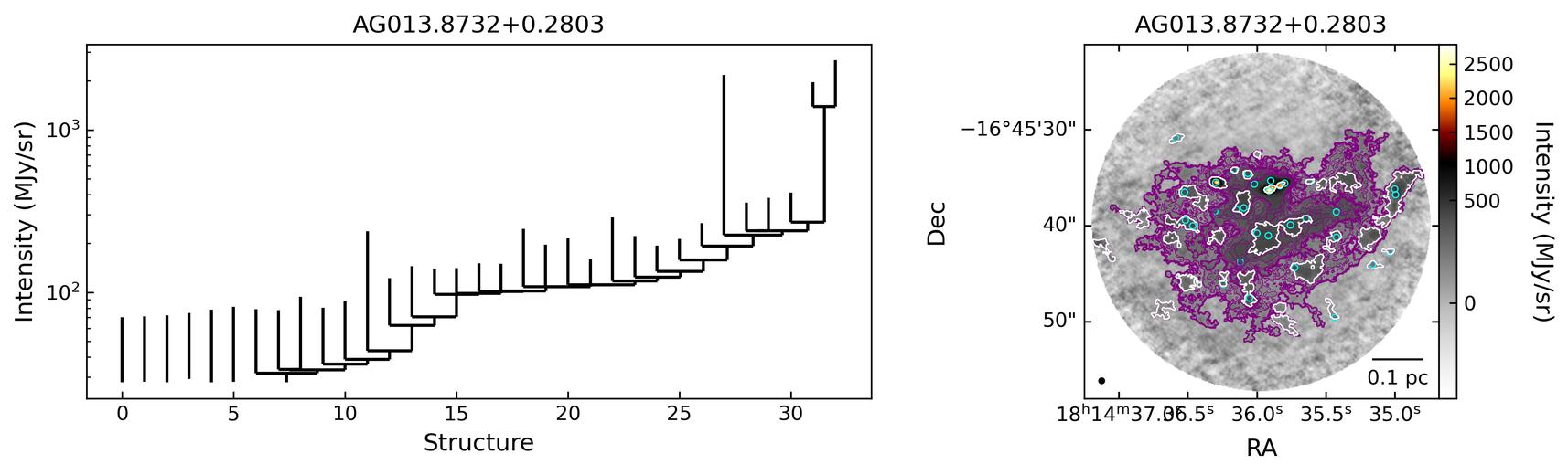
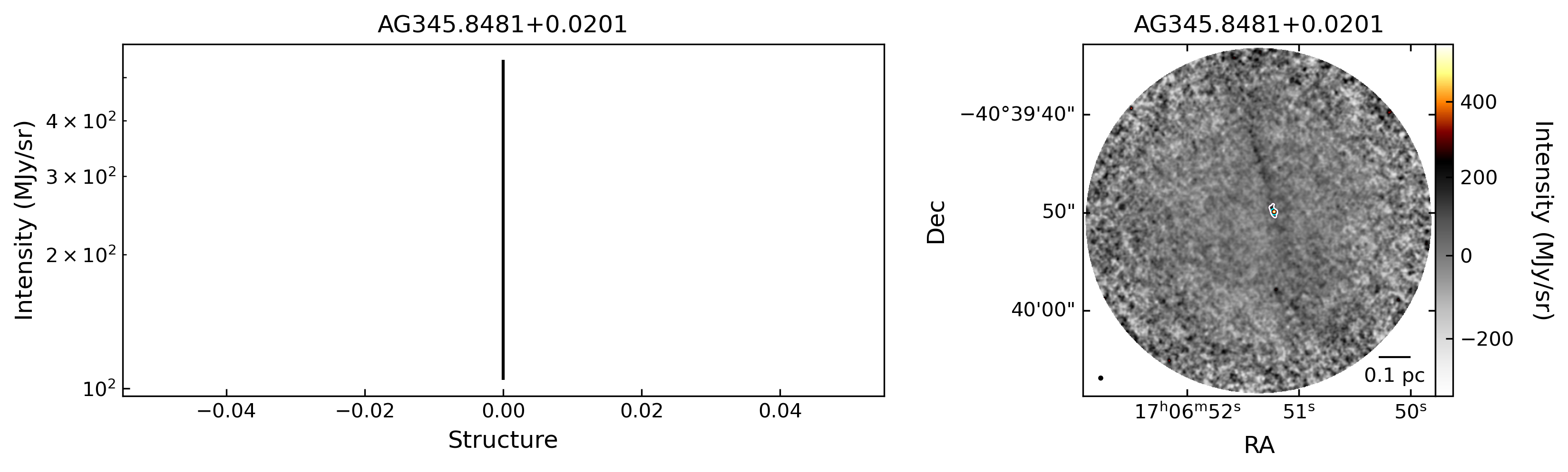
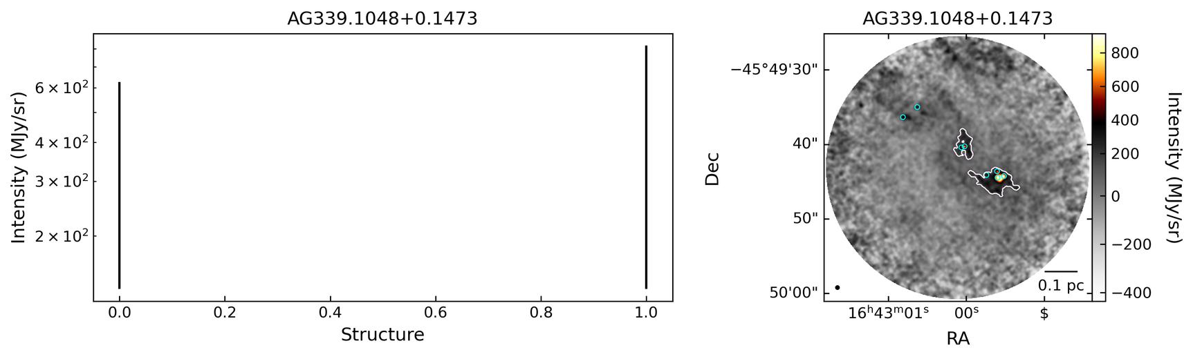
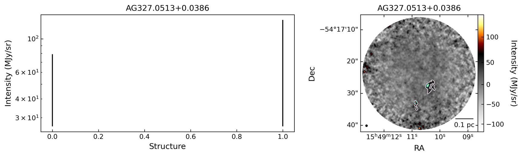
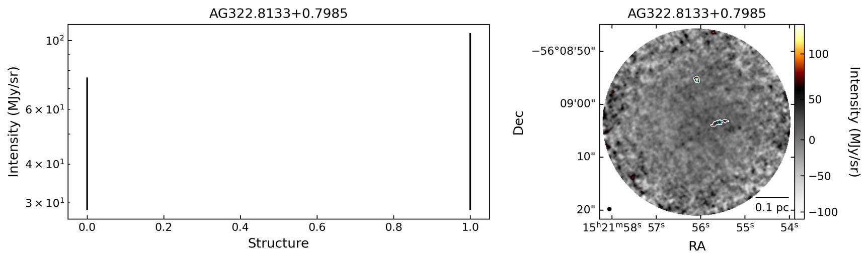
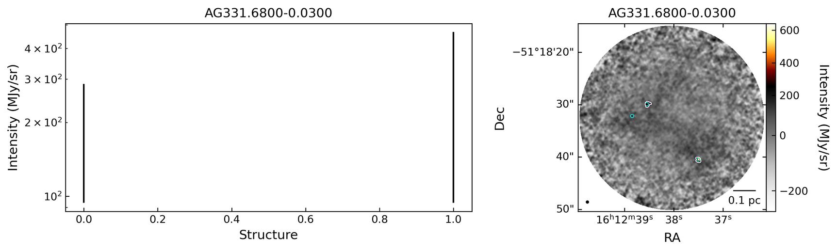
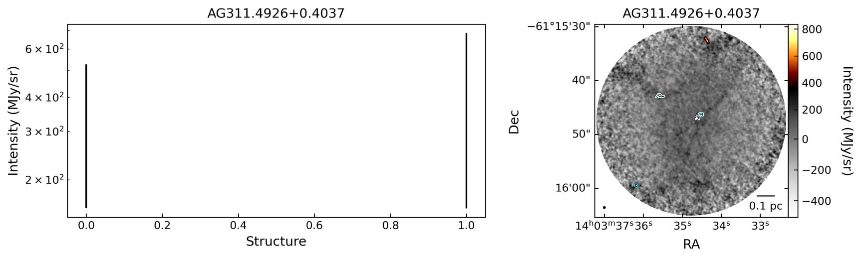
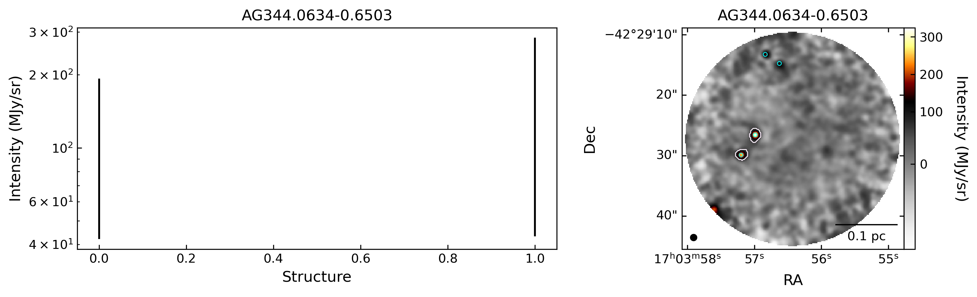
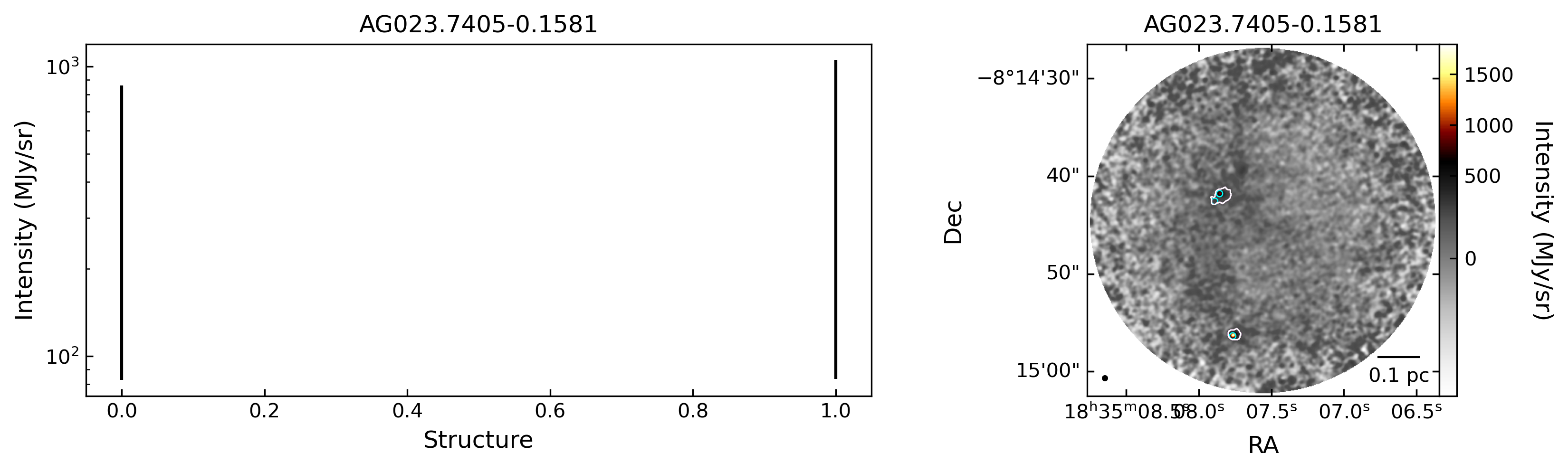
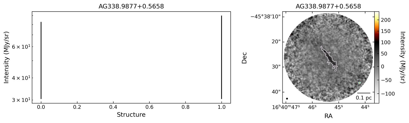
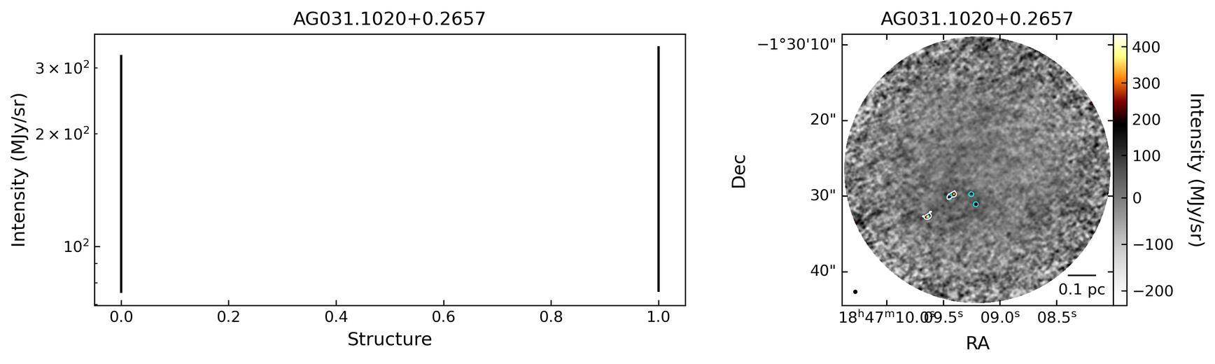
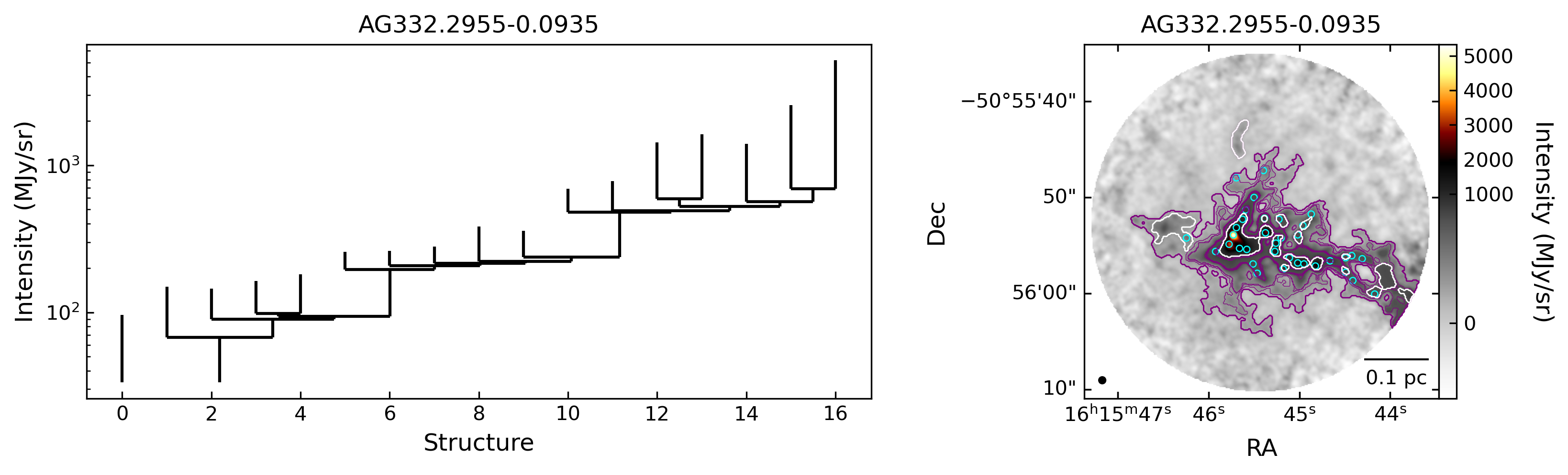
Hierarchical continuum structure

In each image the right panel shows the continuum emission highlighting its hierarchical structure showing the branch and leaf of dendrogram structures identified together with the compact cores, while the left panel shows the full dendrogram structure identified.